减肥期间到底该怎么吃?
东北、西北、华北、华南
不同地区的人减肥,有哪些建议食谱?
国家卫健委制定
《成人肥胖食养指南(2024年版)》
春夏秋冬“三餐四季”食谱已备好
干货满满,记得收藏↓↓
记住这3点,想不瘦都难
吃多少?
可基于不同人群每天的能量需要量,推荐每日能量摄入平均降低30%~50%或降低500~1000kcal,或推荐每日能量摄入男性1200~1500kcal、女性1000~1200kcal的限能量平衡膳食。

三大宏量营养素的供能比分别为:脂肪20%~30%,蛋白质15%~20%,碳水化合物50%~60%;推荐早中晚三餐供能比为3:4:3。🍚🍚🍚

吃什么?
减重期间应少吃油炸食品、含糖烘焙糕点、糖果、肥肉等高能量食物(高能量食物通常是指提供400kcal/100g以上能量的食物),每天食盐摄入量不超过5g,烹调油不超过20~25g,添加糖的摄入量最好控制在25g以下。此外,还要限制饮酒。❌

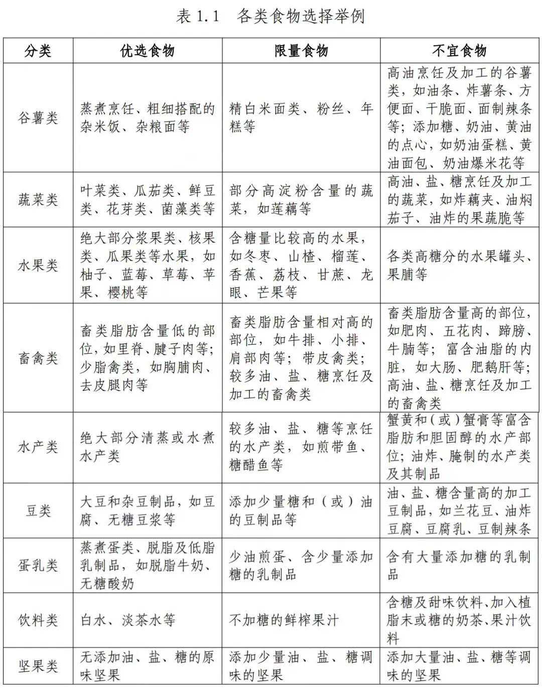
“管住嘴,迈开腿”,膳食营养和身体活动是肥胖防治的两大重要影响因素。指南指出,减肥的关键三分靠动,七分靠吃。哪些要多吃?哪些要少吃或不吃?一张表说清楚!记得保存↓↓

怎么吃?
重视早餐,不漏餐。晚餐勿过晚进食,建议在17:00~19:00进食晚餐,晚餐后不宜再进食任何食物,但可以饮水。不暴饮暴食,控制随意进食零食、喝饮料,避免吃夜宵。
进餐宜细嚼慢咽,减缓进餐速度可以增加饱腹感,降低饥饿感。
适当改变进餐顺序,按照“蔬菜一肉类一主食”的顺序进餐,有助于减少高能量食物的进食量。

你属于哪种肥胖?中医教你辨别!
中医认为,肥胖属本虚标实证,辨证涉及痰、湿、热等病理因素,常兼夹痰湿、血瘀、气郁等标实之证,其病位多在脾胃,与肾气虚关系密切,并可涉及五脏。常见辨证分型及临床表现分为5类。

01
胃热火郁证
肥胖多食,消谷善饥,大便不爽,甚或干结,尿黄,或有口干口苦,喜饮水,舌质红,苔黄,脉数。可采用具有清胃热、消导滞作用的食药物质,如铁皮石斛、麦芽等。
02
痰湿内盛证
形体肥胖,身体沉重,肢体困倦,脘痞胸满,可伴头晕,口干而不欲饮,大便黏滞不爽,嗜食肥甘醇酒,喜卧懒动,舌质淡胖或大,苔白腻或白滑,脉滑。可采用化痰消滞作用的食药物质,如薏苡仁、橘皮、砂仁等。
03
气郁血瘀证
肥胖懒动,喜太息,胸闷胁满,面晦唇暗,肢端色泽不鲜,甚或青紫,可伴便干、失眠等。可采用理气化瘀作用的食药物质,如橘皮、山楂、当归等。
04
脾虚不运证
肥胖臃肿,神疲乏力,身体困重,脘腹痞闷,或有四肢轻度浮肿,晨轻暮重,劳则尤甚,饮食如常或偏少,既往多有暴饮暴食史,小便不利,大便溏或便秘,舌质淡胖,边有齿印,苔薄白或白腻,脉濡细。可采用健脾益气作用的食药物质,如茯苓、山药、莲子等。
05
脾肾阳虚证
形体肥胖,易于疲劳,四肢不温,甚或四肢厥冷,喜食热饮,小便清长,舌淡胖,舌苔薄白,脉沉细。可采用温阳补虚作用的食药物质,如小茴香、山药、肉桂等。

国家出手教你减肥!“三餐四季”食谱来了
01
东北地区
东北地区居民饮食
以米面、畜禽肉及奶类(牧区)为主
烹饪方式以炖菜为主
肥厚实在,味重色浓
在春季,中午可以来条铁锅炖鱼🐟
晚餐可以吃菜包饭
夏季早餐还能吃份锅贴
↓滑动查看东北地区四季菜谱↓




向下滑动查看更多
02
西北地区
西北居民喜食面食
主食以小麦、玉米和其他杂粮为主
肉类以牛、羊肉为主
瓜果丰富,绿叶蔬菜相对较少
居民夏季喜清淡素食
冬季喜酸辣咸厚味食品
较多居民日常饮水量不足
肥胖人群尤其应保障充足日常饮水量
春季晚餐可以喝碗羊肉汤
夏天早上来份烙饼、凉拌小菜🥗
↓滑动查看西北地区四季菜谱↓




向下滑动查看更多
03
华北地区
华北地区多数地方喜面食及畜禽肉
蔬菜和水产类摄入不多
厚重咸口菜品居多
应增加蔬菜及水产品摄入
选择应季食物
春季早餐可以来份山药粉鸡蛋软饼🍪
中午喝碗虾皮冬瓜海带汤
↓滑动查看华北地区四季菜谱↓




向下滑动查看更多
04
华东地区
华东大部分地区主食以大米为主
有较丰富的湖鲜、河鲜等水产品
口味偏清淡
具有东方健康膳食模式的特点
春季午餐不妨吃点春笋肉片、盐水虾🦐
晚餐还可以来份豆豉蒸鲈鱼
↓滑动查看华东地区四季菜谱↓




向下滑动查看更多
05
华中地区
华中地区居民主食以米面为主
蔬菜种类多样,水果丰富
饮食口味偏辣、油盐重
春季早餐可以吃份麻油素捆鸡
午餐来碗枸杞猪肝汤
↓滑动查看华中地区四季菜谱↓




向下滑动查看更多
06、07
西南、华南地区
西南地区居民主要以大米和糯米为主食
肉类以禽畜肉为主,口味重
大多喜辣、麻、酸
春季中餐可以来份三鲜米粉🍜
夏季华南地区可吃炒菜心
↓滑动查看西南、华南地区四季菜谱↓



向下滑动查看更多
复审:朱华
本文来自【江西发布】,仅代表作者观点。全国党媒信息公共平台提供信息发布传播服务。
ID:jrtt









